ГлавнаяСведения об образовательной организацииСтруктура и органы управления образовательной организацией

Структура и органы управления образовательной организацией

Сведения о структурных подразделениях (органах управления)

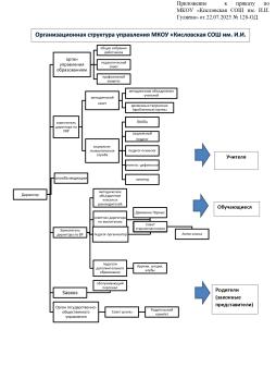
Схемы структурных подразделений (органов управления)
Организационная структура управления МКОУ "Кисловская СОШ им.э И. И. Гуляева"

Организационная структура управления МКОУ "Кисловская СОШ им.э И. И. Гуляева"


Представительства

Организация не имеет представительств



Филиалы

Организация не имеет филиалов